全院通知

more
您当前所在位置: 首页 > 通知公告 > 全院通知 > 正文

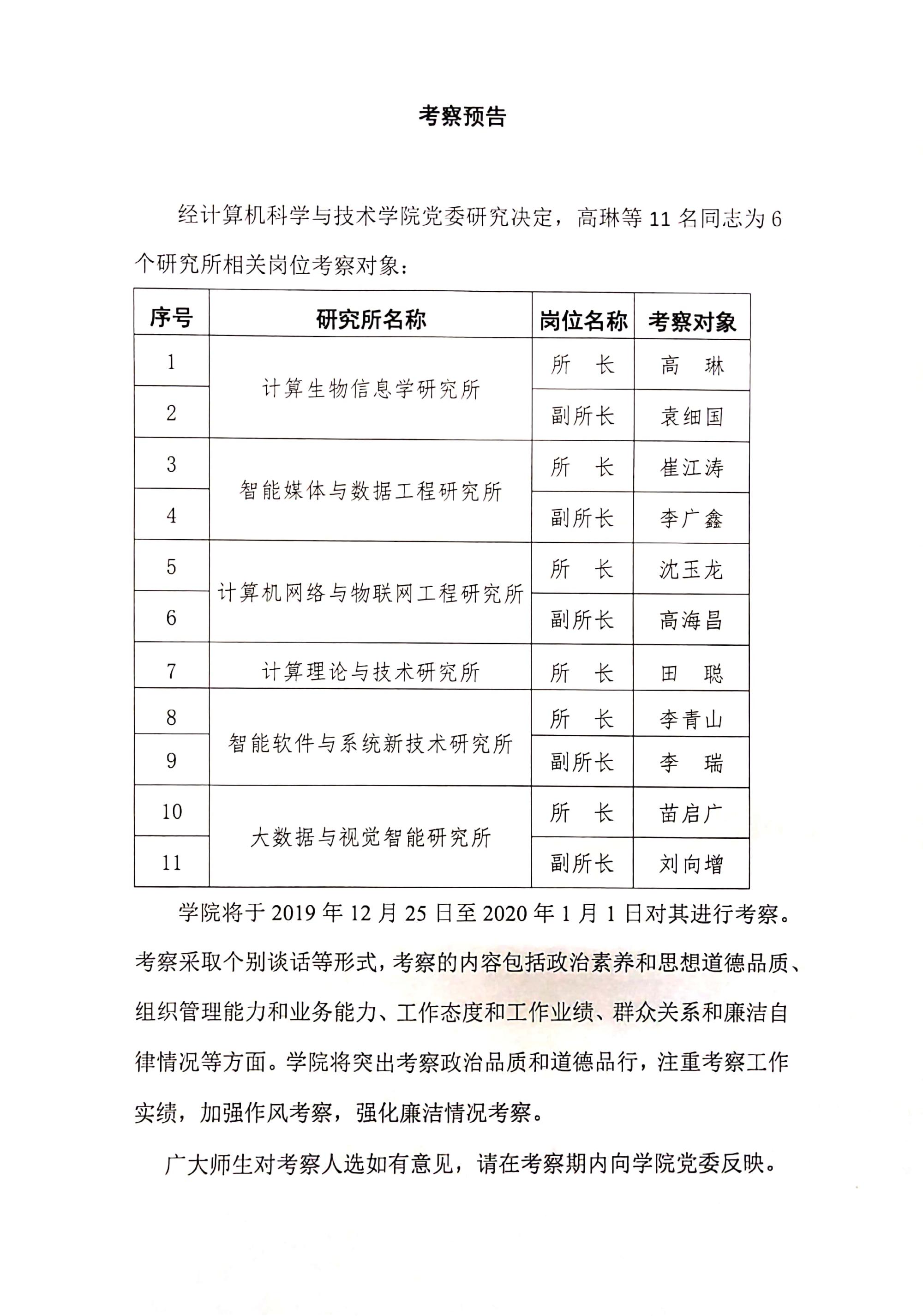
考察预告

发布时间:2019-12-25点击量:


上一篇:任职公示
下一篇:雷竞技raybat竞猜关于组织开展第一期辅导员在职提高网络培训班的通知